Aeons隱知_神秘學網站(指引社)

意识转换与超越意识

查看数: 1923 | 评论数: 1 | 收藏 2
关灯 | 提示:支持键盘翻页<-左 右->
    组图打开中,请稍候......
发布时间: 2012-9-29 23:02

正文摘要:

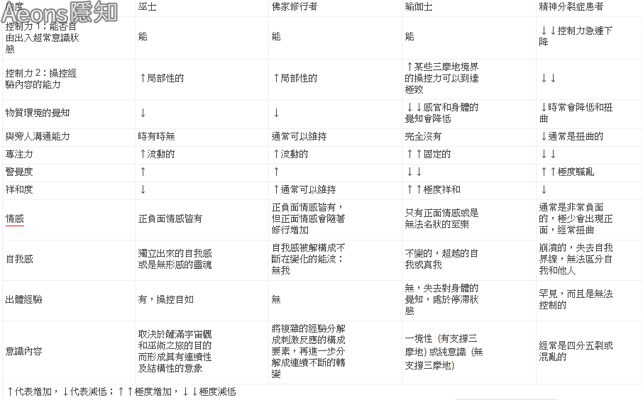
本帖最後由 悉茗 於 2012-9-29 23:06 編輯 转自:石曉蔚閱讀周記 西格蒙‧佛洛伊德 (Sigmund Freud, 1856-1939) 的貢獻在於確認「探索人類心靈時,夢境扮演重要角色」,以及所謂「潛意識」的作用《心與夢的解析 ...

回复

小魚兒 发表于 2012-11-15 19:12:02
感謝樓主分享!!
Copyright © 2004-2018 Imslr.com
Powered by Discuz! ( 粤ICP备16075051号-2 )
ShenZhenShi ZhiYin Technology Co., Ltd. 聯繫我們
快速回复 返回顶部 返回列表